PZA Boy Stories

P. Writer A Boy in Trouble

Category & Story codes

Other Slave Boy Science-fiction story
Mb tb bb tgnon-cons/coerc/conc mast oral anal – slavery humil bond spank chast forced-petplay cross-dressing prost ws
(Explanation)

Summary

A small nine year old boy has to figure out how to survive on his own. He has no one to turn to for help, except for one person. You! Help him make the right choices, so he can reunite with his family as quickly as possible, or if you prefer, you can make him take the 'scenic route'. It's really up to you. This is a slave boy story, which may contain a lot of suffering for the boy. Though he may also find caring and loving people, if he makes the right decisions, highly motivated by you, the reader.

Characters

Søren (9yo); Nikolay, Betram and Mikkel (all c. 15yo); various adults

Publ. 01 Mar 2017
Being written 315,000 words (630 pages)

Disclaimer

If you are under the legal age of majority in your area or have objections to this type of expression, please stop reading now.

If you don't enjoy reading erotic stories about boys, why are you here in the first place?

This story is the complete and total product of the author's imagination and a work of fantasy, thus it is completely fictitious, i.e. it never happened and it doesn't mean to condone or endorse any of the acts that take place in it. The author certainly does not want anyone to do the things described in this story in real life.

It is just a story, ok?

A Boy in Trouble PZA Boy Stories

P. Writer

A Boy in Trouble

Summary

A small nine year old boy has to figure out how to survive on his own. He has no one to turn to for help, except for one person. You! Help him make the right choices, so he can reunite with his family as quickly as possible, or if you prefer, you can make him take the 'scenic route'. It's really up to you.
This is a slave boy story, which may contain a lot of suffering for the boy. Though he may also find caring and loving people, if he makes the right decisions, highly motivated by you, the reader.

Publ. Mar 2017
Under construction, Sep 2017;
all parts together 315,000 words (630 pages) - the real length depends on the path you choose; the shortest path 19,000 words (38 pages, this path ends with part 2).

Characters

Søren (9yo); Nikolay, Betram and Mikkel (all c. 15yo); various adults

Category & Story codes

Slave-boy story - Interactive
Mb tb bb tgnon-cons/coerc/conc mast oral anal – slavery humil bond spank chast forced-petplay cross-dressing prost ws
(the actual codes depend on the choices you make)
(Explanation)

Disclaimer

Depending which sections you read – see the introduction – Non-cons will be a major theme, though the degree of it is up to the reader to decide.

This story is the complete and total product of the author's imagination and a work of fantasy, thus it is completely fictitious, i.e. it never happened and it doesn't mean to condone or endorse any of the acts that take place in it. The author certainly wouldn't want the things in this story happening to his character(s) to happen to anyone in real life.

The theme explored in this story is FANTASY. Just as one can enjoy violent videogames or movies without committing or condoning violence in real life, a person can enjoy violent fantasies of abuse without promoting abuse in real life.

By scrolling down on this page and reading the story I declare that

  • I am of legal age of majority in my area ,
  • I like to read fictional stories where boys are kidnapped, raped, tortured, etc.
  • I understand the difference between fiction and real life,
  • I do not condone these actions in real life.
  • I agree that anyone who attempts to do in real life all or any of the things depicted in this story needs to be turned over to the local cops for the harshest penalties the law allows
If this type of material offends you (why are you here?) then

EXIT NOW!

Author's note

 

Introduction

This is an 'interactive' story. I've gotten the idea from reading adventure game books in my young days [Fighting Fantasies by Ian Livingstone and Steve Jackson 1980s]. It means you from time to time will be asked to help the main character. You will then be given a list of choices from which you can choose only one. Every single choice you make will alter the story in one way or another. Choose wisely, but don't hesitate for too long as when help is requested, time is of the essence.

The main character will never die if you make a 'bad' choice for him, but he might not be too appreciative of you, if he has to endure too much suffering due to your 'bad' calls.

If, for some reason, you do not like how the story unfolds, try going back a step or two and make another decision.

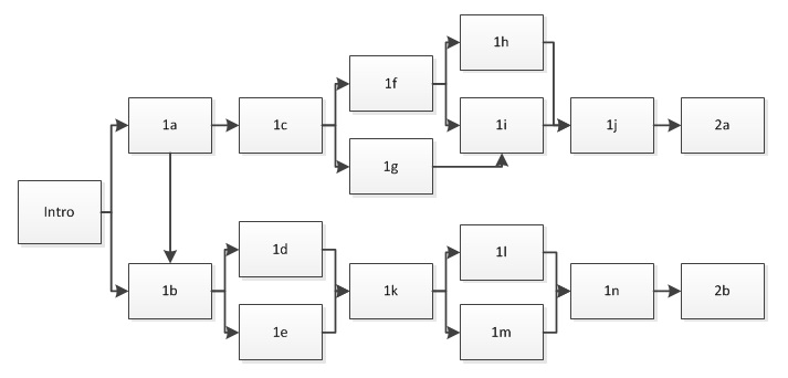
This story will eventually end up being quite long and you will most likely not be able to read it from start to finish in one sitting. At the top right of every 'chapter' you'll find a reference to where you have gotten to; make a note of this and you can pick up later. The reference is a number followed by a letter, eg: 1d.

I hope you'll have fun with this, it's quite a long and hard project for me to undertake. As always your feedback is greatly appreciated, it can be as anonymous as you wish, a simple 'Thanks' will mean so much.

Anyway, if you're ready, the adventure is about to start!

'Roadmap' of Part 1

Part 1
Beginnings

I remember having just entered my house after saying goodbye to Gustav. He's my best friend even if he is two years younger than me. There aren't many kids around the army base in which I live and as such I can't really be too picky about whom to befriend. Most of the other kids are even younger than Gustav, they are mere toddlers and not much fun to be around. There are three boys older than me on the base, all teenagers. I remember how I tried to befriend those, how they came up with ever more demanding tests to see if I was tough enough to be their friend.

The tests had started out easy enough to do, only thing that ever got hurt was my pride. It was a bit humiliating to parade around with my pants around my ankles and my shirt held high, but I still felt it was a small price to pay for being part of their little gang. I had quickly learned how to steal small things like a bag of sweets from the shop and hand it over to them. The laughs I was met by made my cheeks burn. The beer I stole from my dad was much more to their liking but one wasn't enough. They didn't like the idea of sharing.

The three missing bottles of beer had earned me nine smacks in the rear when my father discovered my theft. It had made more than my cheeks burn, my pride hurt almost as much as my buttocks did. Not to mention the even worse feeling of having greatly disappointed my father. That was when I gave up pursuing the friendship of the three teenagers and turned to Gustav. He was a lot nicer to be around and not as childish as I had originally feared him to be. Even if he too was up to mischiefs every now and then, it wasn't anything like the much more deceitful things the teenagers had done.

Life had been pretty dull for me ever since being moved across the country to live in this heavily guarded facility. It wasn't as bad for my little sister, but she was only four and still quite a mummy's girl. She even wore diapers at night. I had been quite upset when I had heard the news of moving and it had hit like a lightning from a clear sky. From one day to the next I went from living in a nice city, having lots of friends and interesting things to do every day. Life back then had never been dull.

At the Ghairn Military Base, where we were moved to when my father was transferred from being an instructor to being a 'real' soldier, there were only the things to do that you could think up yourself. Which wasn't much at all, as most of the base was off limits to children, even if you were the only son of the second in command as I am. In all honesty I doubt the army ever had thought of the possibility that the personnel would want their families close at all time.

I'm afraid I don't know a lot about what lead up to the war currently going on. Every time I asked someone they wouldn't explain it thinking I was much too young to understand. And yes, I am young, but I'm not stupid. I may only be nine, but I still understand a lot of stuff. Just not why everyone seems so determined to kill everyone else. I mean, we all speak the same language, we all look pretty much the same. But still something had happened so my life had to be ruined too.

***

I remember having said goodbye to Gustav, he had went up the stairs to his apartment above the one my family lives in. I had only just shut the door after entering my home, but I couldn't remember why I had gone home. My head felt like exploding, I couldn't hear anything but loud ringing that made my head ache even worse. It was really hard to see and even breathing was made difficult by the cloud of dust surrounding me. I moaned loudly as I noticed the pain from my body, everything seemed to be hurting. My left foot hurt more than anything, when I tried to move it, the pain shooting out from it made my headache seem like nothing at all in comparison.

The headache got worse though when I hit the back of my head on something hard not five centimetres [2 inch] above it. It made my eyes tear and I couldn't help but sob. I know crying isn't something big boys do, but I didn't feel like such a big boy just then. My foot hurt and I couldn't even look at it to see what was wrong with it. It felt like something was pinning it against the cold concrete floor though I had no way of telling what it was. To my great relieve I could at least move my toes inside the sneaker I was wearing so it probably wasn't broken.

The dust slowly settled and it allowed me to have a careful look around at my surroundings. It wasn't uplifting, I found myself literally covered in rubble that could only be what once had been the ceiling of the lounge.

It was also the floor of Gustav's apartment!

"Gustav!" I shouted out and forgetting about the now very low ceiling I once again hit the back of my head on it as I quickly raised my head from the floor.

"Oooow," I moaned out in pain as the world once again faded to black.

***

I don't know how long it was before I woke again, but I was shivering from the cold. It had to be in the evening, maybe even night by then and I felt colder than ever before. Every part of me shook, except for my left foot that was still stuck and my ankle throbbed from pain. I moaned quite loudly again as my brain registered the pain.

"Shhh, I heard something. Are there anyone here?" I heard a voice call out.

I wasn't sure of what to do. I wanted to call out, but I didn't know if the people out there were friends or enemies.

Can you help me? Please tell me what to do. But do it quickly, it sounds as if they are quite far from here and about to move away! I can't get out of here on my own, I need help!

Call out as loud as you can, you need help and you need it now!

Try to calm down, wait and see what happens.

Please make a decision. Do not scroll beyond this point.

1a

"HELP ME! Over here," I yelled as loudly as I could while praying to the gods that whomever it was out there would not only hear me but also turn out to be friendly.

It wasn't long before I could hear someone coming closer, it sounded as if they were walking on gravel, which I thought was strange as the street outside my apartment building was made of concrete slabs and always kept nice and tidy.

"Hey? Shout out again," I heard.

"I'm here! Right next to you." I said quite loudly.

"Sir! There's a survivor here. It sounds like a female too! Can we keep her?" I could hear the voice much better now. It didn't sound like anyone I know, but it could be one of the soldiers on base. There were far too many for me to remember all of their voices.

Wait a minute! He asked if they could keep me! If I was a female, but I'm no female. What will they do to me when they realize I'm a boy?

"Are you absolutely sure it's a woman?" I heard someone ask.

"No, Sir. But it sounded like one. Hey, miss, talk to us, where are you?"

I didn't respond. It was too weird they seemed so interested in women. The soldier asked me to talk again a couple of times and when I didn't, the officer seemed to grow impatient.

"You must have dreamt someone was here. If there ever were anyone here, they couldn't possibly have survived the shelling of the houses."

"Sir!, I'm positive I heard a voice from the rubble. And it was female, a young girl from the sound of it."

"I'm not a bloody girl!" I spat out before I realized my mistake and kept quiet again.

"Hear that, Sir? There is someone here."

"Yes. I also heard him tell us he isn't a girl. Where are you, boy? Tell me this instant or there will be dire consequences when we find you. We're not leaving until we locate you."

I considered my options, there were only two. Help them locate me and hopefully they'd get me out from the tomb-like surroundings, maybe they'd even have something to drink. I suddenly felt so thirsty. Thinking of cool water or even better an icy cold Coca-Cola, sure didn't make my thirst any less. On the other hand, the officer didn't sound like he'd be offering me a Coke. Maybe it would be better to just keep silent and hope for them to lose interest in me? It didn't seem so likely they'd wait around forever. But, maybe just long enough for me to die from thirst.

"What will it be, boy?"

That officer sounds really scary. I better make up my mind soon.

Tell the soldiers where you are. They'll find you anyway.

Don't say a word. No one will ever be able to find you.

Please make a decision. Do not scroll beyond this point.

1b

I somehow managed to keep so quiet that I wasn't discovered. It was frightening as they actually did get quite close to me, but then they moved away still calling out for anyone who could hear them. It took hours before things quieted down around me. The searchers had left the area after only a cursory look around, but I kept hearing the noises from trucks and more rarely the low-pitched rumbling and squeaking from drive belted vehicles passing through.

All of a sudden the last sound had died out, leaving behind an eerie silence only broken by the slight noise from my own breathing. Even if the base I lived on was a frontier base situated quite far into the desert, it had never been this silent before. You may think a desert is devoid of anything alive, much as I had thought, but the base was built next to a large oasis. It was quite normal to be able to hear noises from animals quenching their thirst in the near arid water or birds singing. But there was nothing to be heard.

Only the slightly raspy sound of air moving in through my somewhat blocked nostrils and back out my mouth. My mouth was dry, felt even drier than the sandy desert and I couldn't stop thinking it had been a mistake not to call out for help when it had been so near.

***

I was quite sure I was going to die when I heard a noise. It sounded like someone trying to move silently but doing a really bad job of it. I kept silent, tried to breathe even quieter than before. It could have been a predator out there, a hyena maybe.

More likely it was more soldiers from the seemingly quite large army that had driven by not so many hours ago. It had to be that army that had bombed or more likely used artillery on the military base and had caused my building to tumble down on top of me. I couldn't do anything but lay there in my quite small enclosure-like space and try to pick up more of the sounds from outside it.

There it is again. It's undoubtedly someone walking. It isn't a hyena either. Not unless it's one that has learned how to talk.

"Nikolay, why are you making so much fucking noise?"

"Relax. They're far away by now. We're the only ones here now. Well, alive anyway."

Nikolay! And the other is unmistakably Bertram. I wonder where Mikkel is then.

These older teens wouldn't exactly have been my first choice of saviours, but I was out of options. If these idiots wouldn't help me, I'd die. I was already feeling the effects of dehydration, I had experienced some of it before, just when we moved here and I hadn't been used to drinking upwards five litres [1.3 gallon] of water per day. What I had felt like then was nothing compared to what I felt now however.

"Bertram! Nikolay! Help me!" I tried to call out. My voice was weak though, it sounded not much louder than a whisper would have.

"Did you hear that?" I heard Bertram ask.

"What? I didn't hear anything."

"I'm sure I heard something."

"BERTRAM!" I wailed with a force I didn't know I still possessed.

"There, tell me you heard that. If not I'm either going mad or you're deafer than my grandma."

"I heard it. Who's there?"

"It's me! Help me," I croaked. The wail from before had sucked out most of my strength.

"It can't be him. But, this is the street where the top brass lived isn't it?"

"Yes, that's why I wanted to come here. There's got to be something of value around. Something the motherfuckers haven't seen. "

"Well, there's someone here, though I can't see any real value in him. He's good for nothing. Let's move on, I'm still thirsty and we're down to the last three litres [0.8 gallon] of Coke."

"Wait, we can't just leave him here. He'll die!"

"Like the rest of the hundreds of other people here. Including Mikkel. What's one more?"

"I'm not leaving him. Hey, where are you?"

"Here. Under this, uh…"

"Fuck, he's in there, under all of the debris. We'll never get him out. We'll only die trying. Come on, let's go."

"You can go, Bertram. I'm going to do what I can to get him out. He's not dead yet and I'm not walking away from him. I'll never be able to sleep at night if I do."

"Fucking pussy. Okay then. Let's see what we can do. He better be worth it though."

"He is! Hey, don't drink anymore now. He's probably in much worse shape than we are."

"Gods! Okay. But he's not getting all three litres [0.8 gallon] of it. You saw what they did to the shop. All the water, sodas and beers are gone. Like everything else."

"Most everything else. They left behind the crackers. They taste like shit and dries out your mouth, but they can save us. "

"I'm not eating even one more of those fucking things. They're like made from sawdust."

"I hope we won't have to, but when it's the only thing we have to eat I'm sure you'll change your mind."

"Not likely. Hey, I think we can get him out if we can get some of the crap out from under here. You still alive in there? "

"Yes! Please, get me out of here," I gasped.

"Hang on to your knickers, we'll get you out. It might take a while though. Don't fucking die before we get you out or I'll kick you in the balls."

"So funny. Like I'd care after I've died." I don't know how I found the strength to be so witty at a time like that.

"Well, I might just kick you while you're still trapped. If we ever get down there. Shit, there are so many pieces of concrete to move. It'll probably take us much of the night."

I wanted to cry from hearing Bertram's guestimate, but I knew I'd never hear the end of it if I did. Bertram and Nikolay hadn't been very nice to me at all, though Mikkel had seemed to be the instigator of the more humiliating things they had me do. Like making me put the blunt end of a little stick into my butt hole. I had done that but refused to put the same end of the stick in my mouth afterwards. I managed to evade most of the pebbles they had thrown at me as I ran from them. I was kind of happy they were willing to risk their own lives trying to dig me out now. To be extremely honest I was just too exhausted to be really appreciative of their efforts though.

***

It didn't take them the rest of the night to get me out of the ruins, if it had I'm quite sure I would've earned myself a swift kick to my small eggs. It seemed to be just in the nick of time when I felt an open bottle of Coca-Cola gently placed at my mouth. I tried to drink it too quickly, the bubbles shot back out through my nose still I managed to drink about a third of the 1½ litre [0.4 gallon] plastic bottle in one go. It wasn't icy cold, but at the time I couldn't care less. It was liquid and it contained sugar. It boosted my morale instantly, even if my ankle was too badly hurt for me to walk.

"I told you he'd be useless. Now we have to carry him."

"Bertram, I'll carry him as long as you will just shut up. We need to find water, go look for a house that's slightly taller than half a metre [2 feet] like this one is."

I looked at what had been a three story house. It was as Nikolay had said not much higher than 50 centimetres [2 feet]. It made me wonder how I had been able to survive.

Why me? Why was I picked out to be the one to survive? Why not Gustav or someone else?

I hadn't seen Gustav's body, but knew it had to be somewhere underneath or perhaps inside that pile of debris that had been our home. We had found one of his shoes and I could recall it being the one he had worn the previous day. I was still in a state of shock and couldn't think straight enough to be able to mourn. Maybe it was for the best really as it would require some divine intervention if I was to survive to the end of the day that was only just about to begin.

The once so busy base had been turned into a wasteland by the full-scale attack. I wondered how anyone had been able to attack it and walk away as the winner. Most of the soldiers stationed here had been veterans from two past wars, well, major conflicts as my father would have called them. Some had even been in a war 30 years ago. I dared to ask Nikolay why our fathers hadn't been able to repel the attack.

"They used some kind of artillery grenades that pretty much wiped every structure on the base at first, then they attacked the outer perimeter. We tried to help but the soldiers told us to find somewhere to hide. Mikkel," Nikolay's voice wavered, "Mikkel didn't want to run and hide. He carried ammunition boxes to the soldiers. I saw him run to one fox hole and give them a box then run to another with three boxes. I think one of the boxes was struck by an incendiary bullet or something as there was a big explosion and he…"

Nikolay choked back a sob before carrying on.

"He was no longer there. One second he was running and the next… there was just a hole in the ground."

I was feeling sorry for Nikolay. Yet, I wasn't feeling entirely sorry for Mikkel. I didn't dare say that though as I was hanging on to Nikolay's neck while he piggybacked me.

"I'm sorry," was all I quietly said.

"Me too."

***

He walked slowly but still faster than I had thought possible. I wondered where we were headed, this part of the base was one I had never seen before. The MPs and the big fence was gone now though. Nikolay told me there was a reservoir hidden somewhere in here, underground and he hoped the motherfuckers hadn't discovered the entrance to it. The motherfuckers he was referring to now had to be the soldiers of the Liberal Army of Vengeance, those who had attacked the base, though it was hard to tell. He called most anyone he didn't like a motherfucker. Yes, he had called me a motherfucker too. But apparently I wasn't one anymore.

Bertram came running back to us and told us the reservoir had been shelled, yet looked to be okay. The promise of clean drinking water put more speed into Nikolay and he nearly ran off with me clinging desperately to his back. The bumpy ride made my ankle hurt even worse and when I couldn't hold back a yell from pain he slowed right down again. It took us a bit longer to reach the entrance, Bertram had already went inside. Nikolay sat me down next to the basin and was about to stick his entire head into the pool of water when Bertram cried out to him.

"No! Don't!"

I don't know if Nikolay didn't hear the warning or chose to ignore it but he put his head fully in and I could see him swallow large mouthfuls of the water. It was so tempting to do the same, I could tell the water was nice and cool, but Bertram's frantically pulling at Nikolay to get him back out of the water made me hesitate. I'm glad I did as Nikolay's body bucked while he puked the water back out directly into the basin.

It was only then I noticed the smell in the air inside the room. It was like being close to a swimming pool, only much, much worse. When Nikolay had finally finished puking his guts out we discovered the cause of the smell. The canisters holding the supply of chlorine used to treat the water to make it safe to drink had been hit by shell fragments. Most of what had been inside the canisters had gotten into the water seriously polluting what had been the only supply of drinking water within miles of us.

"There's absolutely no way we can do anything to make this safe to drink. I wouldn't even use it to bathe in," Bertram said angrily.

Almost on cue, Nikolay started scratching his cheek. Incisively scratching it.

"It burns!" He screamed as he hysterically scratched with the fingers of one hand and wiping his eyes with the other.

"Quick, the Coke, Bertram! We need to use some of it to clean his face."

Bertram seemed to consider it, we were down to one full bottle and the other was about half full. Or half empty is perhaps the better way to put it. I had to ask again before he handed me the half empty one. I used most of it to rinse off Nikolay's face which seemed to help. I didn't much like the fierce redness in Nikolay's face especially his eyes looked really bad. I made Nikolay drink the rest of the Coke, about 2 dl of it. He threw it back up instantly. I could tell by the way Bertram glared at me that he thought it was a waste of good Coke.

Nikolay was in no shape to carry me any longer and Bertram didn't offer to do the honours. He just left us sitting there next to the useless water taking the full bottle of Coke with him. When it became obvious he wasn't coming back Nikolay and I climbed up the stairs into the heat of the day. It was much easier to breathe there even if the heat forced us back to sit in the shade of the stairs.

"We're stuck here, Nikolay. If Bertram doesn't come back, we'll both die here," I said sadly.

"No! I know I am dying. It, the water… It did something to my throat. It burns on the inside. All the way into my stomach. Let me look at your ankle, I should have done that before we left your house. What was left of it anyway. If I can fix your ankle, you might still have a chance. Go to the oasis, see if there's any water there. Don't drink it! Fill the Coke bottle with water, then squeeze it into your arse."

It must have shown in my face what I thought about that idea. Never had I heard of something so bizarre. The poor teen must have gone mad from the pain he was obviously suffering.

"I mean it! Put the water in your arse. It'll make your arse absorb the water, without it going into your stomach. If you drink it and the water is dirty, it'll make you throw up. By putting it in your arse, your body will suck it right up and you won't get sick. My dad told me that once. He learnt it in basic training. From your father actually."

I could hear Nikolay had more trouble speaking now. It must have really hurt. It hurt when he pulled off my sneaker too, but it was worse when he pulled off my bloodied sock. I only had one quick look at my ankle before I had to look away again.

That's not my ankle. It's someone else's. It would have to hurt me far more than it is if it really was mine.

No matter what I tried to tell myself it still hurt enough to make me cry out loudly as Nikolay wrapped it into a bandage made from his shirt. He had torn it and used strips of the cloth to secure my ankle. It only made it hurt much worse but at least it stopped the bleeding.

"Wait until the sun sets before you go to the oasis. Look out for wild animals. They can smell the blood from afar. You will be dinner. In their eyes. Easy dinner. I'm sorry. I can't help more. "

"No, Nikolay. Don't be sorry. Thank you! You've given me a chance to make it. I only wish I could do something for you."

"Just… Hold my hand. Please."

***

I held Nikolay's hand for the longest time. I held it right until it got cold. The sun had started to set and Nikolay had quietly passed away. I wept as I took the empty Coke bottle and the bag of crackers and set off in a painful limp towards the oasis and the water hole within. My ankle hurt with every step I took, yet somehow I managed to get to the water. There weren't any animals around, though I could hear hyenas fighting each other somewhere back at the base. I didn't want to think of what it was they were fighting over.

Instead I concentrated on the shallow water hole. It looked filthy even in the rapidly weakening light. It didn't smell very nice either. I would've wished the Coke bottle hadn't been transparent as then I wouldn't have been able to see what the water inside of it looked like.

There are so many bits of… something in there. It's discoloured too.

Nikolay had told me to put the water inside my rear. My arse as he had called it. It wasn't nearly as easy to do as he had made it sound. My cargo shorts and underwear were of course in the way and it hurt when I gingerly pulled both down and off my left leg. It was harder to get them over my only sneaker, but I didn't want to remove it in case I had to quickly move away from the water hole. The large bottle had gotten slippery from being submerged into the nasty water and I had to use my underwear to wipe it down.

I didn't want the bits swimming around in the water inside my body, not even if it only meant they'd get into my rear end. My underwear had to make do as a simple filter, at least it would keep the larger bits from going inside me. I can't really explain what it felt like to lay on my back keeping my legs up and try to insert the underwear-covered end of a plastic Coke bottle into my butt hole.

I was too busy concentrating on the task at hand, namely to somehow get the water that was by then quickly pouring out of the bottle onto my privates and down my rear end to go inside of me instead. The point of entry, normally a strict exit only, was difficult to find without being able to see. Well, of course I knew at least the general location of it, but what I was trying to do was a darn sight harder than what I usually did with my fingers back there.

Wiping my bum or taking care of an itch with a finger none too gently pushed a bit of the way inside the flexy hole was so much easier than pretending to be a space station about to have a shuttle dock with it. Still I did it as quickly as I could, even if the lukewarm water running down my crack felt somewhat refreshing. It was more important to get it inside than washing away the sand and probably small tiny fragments of concrete that had covered every inch of my body. Including the aforementioned crack between my buttocks.

The first try wasn't very successful, though eventually I did get the bottle lined up in the proper angle to have it form a seal between my skin and the hard plastic bottle opening but when I squeezed the bottle it was mostly air I pushed into my butt. I farted it back out as I refilled the bottle. The second try went far better now that I knew how to hold the bottle. The sensation of water filling my butt was strange, but I endured it. As a lot of the water had managed to escape the bottle before I had gotten it lined up perfectly, I filled it a third time.

This time I had nearly perfected the operation from start to finish, most of the water inside the bottle ended up where I had intended it to. I was happy, my butt nearly bursting from the all-important liquid inside of it. All I had to do was wait for my body to absorb it.

It makes me feel I have to go!

It had only been five minutes after I had put the water inside of my bum and apparently my bum was none too happy with the abnormal things I had done to it. A cramp worse than I've ever experienced before wrecked my guts and I had to crawl behind a small bush to let out all the water I had gone through so much trouble squirting into my bum. The near explosive way it rushed out of me left me winded and I was about to give up on the idea of using my butt to drink water.

Of course! A butt is for expelling stuff, not put things into. What a crazy idea. I'll just have to take my chances and drink the darn water. Even if it smells weird. I do need water.

You're right. Drink as much as you can!

You're wrong! Squirt it in your bum again!

Please make a decision. Do not scroll beyond this point.

1c

"I'm down here! It sounds like you're almost on top of me, " I said loudly.

I kept responding to their calls until they were as close to me as they could get. They started clearing some of the debris by hand but soon they realized they had to get a large block of concrete off of me to get me out.

"This'll never work. We should just leave him to die."

"Sir? If he's only a child we could…" I heard the soldier start to say then he lowered his voice to a whisper.

"What? That has to be against the script!"

I wasn't sure what the soldier had suggested and he kept his voice low when he spoke again. Too low for me to make out the words, though I could hear him talking.

"I'll have to consult the script first. I'm not at all sure you're right when you say…"

"…"

"You may be right, I'm not too sure however. I don't know that part of the script by heart. If I remember it goes like… "

"That's almost as I remember it too. I have my copy of the script in my sleeping bag. We can study it later. If…"

"Right. Go to those tanks over there and tell them I require the assistance from one of them for a few minutes. It can't take much longer to get him out of there. Boy! How old are you?"

"I'm nine and my name is not boy, it's…"

"Shut it, boy. I don't want to know your name. Only nine years old. Well, isn't that just typical? Unless the war will carry on for several more years we can't use you as a soldier. We should just have left you to die here, you mongrel. An inbred little swine like you is of no use. You're nothing but one more mouth to feed and waste precious water on. I'll determine your faith once we get you out, the tank is on its way now. It'll only be a matter of minutes before we'll have you out in the open."

I didn't much care for being called neither mongrel nor an inbred swine, but I had been called far worse by the three teenaged gang members. The worst insult was however that the officer didn't want to know my name. It made me stay silent while the, by then several, soldiers worked a long chain around the block of concrete above me. I heard the tank's engine fire up and watched the chain as it was pulled tight. I had to scream out from pain when the block moved and made my ankle hurt so much more.

It still hurt when I woke again, but now I was at least no longer trapped underneath the apartment where my best friend lived. Had lived, I suppose is the right words to use. I chose not to think of what might have happened to Gustav or my family as I evaluated my own circumstances. I had apparently been deemed at least somewhat useful to the soldiers as I was still alive.

Maybe they didn't want to kill me while I was sleeping. Maybe they want me to witness it?

For whatever reason they had kept me alive, they didn't want me to run off. My wrists were tied together with a large plastic cable tie pulled so tight it was hurting me. It was more than durable enough to prevent me from breaking it open, it never even budged when I tried to free myself from the constricting plastic. My left shoe was missing and in its place I saw a large bandage. My toes stuck out from it but it was tightly wrapped from there up over my ankle and ended well above it. It hurt when I tried to flex my foot so I quickly stopped doing that.

My right foot still had its sneaker on but that was the only nice thing to say about it. Another large cable tie held my right ankle secured tightly to a metal bar. Only then did I realize I was moving, quite roughly, even as I was laying flat on my back. It took me a little while longer to work out I was laying on the metal flooring of a truck bed. I wasn't alone, though it would have been much better if I had, as my travel companions were all rugged-looking young men wearing the clothes I had seen men like them wearing on TV.

I had seen the so-called Liberal Army of Vengeance on the news, with wide-eyes I had seen a clip of a man being beheaded by them. It had been blurred so I hadn't seen his face, but even pixelated there had been no mistaken the blood pouring out of the neck. The men doing the beheading had all been wearing uniforms like the men I was forced to travel with. If I had ever been in doubt before, I now knew my saviours were enemies of my father, thus my country and ultimately me.

I could far too vividly see my own facial features replace the pixelated blurriness masking whomever it had been being beheaded on the news broadcast. With a sob I lost control of my bladder and did something I usually teased my little sister so much of doing. I wet myself and I wasn't even asleep like she was when she'd wet her night-time diapers. The soldiers on the bed of the truck didn't notice my predicament, they only kept talking and cheering of their huge victory. I didn't learn anything new, they were clearly grunts, only cannon fodder and like me, they wondered where we were off to now.

***

I kept as silent as I could as the truck took me ever further away from the base I had lived at for only six months. I never thought I'd feel sad leaving it but it was the only place within 2000 km I really knew anything about. We had moved so quickly when my father was reassigned and I had to leave all my toys, friends and even most of my clothing behind. We'd travelled the greatest distance by plane which had been an exciting experience for me. It was the first time I'd ever been airborne and the military pilots had flown the large cargo plane like it had been a jet fighter.

The last about 150 km [100 miles] we had travelled by helicopter, a very large one with two propellers. The pilot had kept it only as high above the ground needed to prevent the sand from being sucked into the manifolds. That part of the trip is one I don't look back on with as much fondness as the one in the airplane. The movements had been much jerkier, it had seemed like a never-ending rollercoaster ride made worse by it being dark outside.

I never knew when the helicopter suddenly would go up to clear something in our way, forcing my butt into the seat. Only in the next second to violently drop down again lifting my entire body clear off the seat. If it hadn't been for the harness-like seatbelts, every one of us on-board would be hitting our heads against the ceiling. The seatbelts hadn't been designed for kids though, even strapped as tight as it could, it left enough room for my body to move five centimetres [2 inch] up and down and side to side. I got quite airsick and was only too happy to see the helicopter take off again after having disembarked it's cargo of humans and supplies.

***

I've no idea of how long it was since I had been pulled from the ruins of my home until I woke up on the back of the truck. Neither am I fully sure of how long I spent on the truck while awake but my cargo shorts and underwear had almost dried up completely by the time we finally stopped. I looked at my wrist to see what time it was but the watch I never took off, not even when showering, wasn't there anymore. I could see where it had been, my skin was so much paler where the watch had blocked the sun from reaching it.

The watch had been my first ever 'big boy' birthday present, I'd gotten it when I was six, even before I was able to tell time. The cartoon figure on the face plate had been another cause for ridicule by the three teens. Still I really loved that watch, it had reminded me of my uncle and aunt, the ones who had given it to me.

I want it back! No matter what I have to do, I want it back!

It was easy to think those thoughts, but much more difficult to actually do anything about it when I didn't even know who had stolen it from me.

It has got to be one who had access to me after I was dug out.

I snuck a peak at the soldiers in the bed of the truck with me. The tarp covering us blocked the light some but I could still see them clearly.

It doesn't look like it's one of them. Unless he put it in his pocket.

I could feel as well as hear the engine of the truck being cut off. There were other trucks near mine, one by one they also stopped their engines.

"Everybody out!" I heard someone yell.

It took a while before someone on the outside opened the low gate allowing the men on my truck to disembark.

"Bring that."

'That' turned out to be me. Now I wasn't only nameless, I had been demoted to being just a 'that'. A thing. And not a very valuable thing either as I was yanked from the bed of the truck onto the ground more than a metre [3 feet] below. Fortunately they had at least cut the cable tie holding my ankle trapped to the metal bar, otherwise I would've hung face down from it. It made my shoulder hurt as I landed on top of it. My outcry from the pain was turned into a moan by a rather brutal kick to my stomach.

"Don't kill it. Not yet. The captain wants to see it first. "

I was pulled onto my feet and forced to walk on my bad ankle. There was nothing I could do but walk with the two soldiers as they held my upper arms in a powerful grip. They led me from where the trucks had stopped, I was able to count ten of them before I had to focus on where I put my feet again. I had to hopscotch the last 150 metres [500 feet] or so before the soldiers stopped in front of a tent.

"Captain, we've brought it to you as requested," one of the young men said loudly.

"Enter."

The inside of the tent wasn't what I had expected it to be. Clearly a captain in the Liberal Army of Vengeance wasn't what a captain in the national forces was. This looked more like the office of the general back at the base.

If it's still there. I doubt my house was the only building that was destroyed.

"Chain it. Then leave."

"Yes, Sir."

One soldier went to fetch the end of a nasty looking steel wire with a handcuff attached to it.

Maybe it's really an ankle cuff. It fits… OW! Motherfucker! There's no need to tighten it so much.

The soldiers saluted the captain who hadn't bothered even looking up from the desk he sat at. It was too far from where I was standing for me to see what he was looking at but it looked a bit like a map. The wire didn't allow me to move much about, it was all of 2½ metres [8 feet] long. The other end of it was attached to a thick rusted metal pole driven into the ground.

I'll never be able to free myself from that end. If it's possible I have to get out of the ankle cuff.

I had a closer look at the constricting steel cuff sitting on my right ankle. It looked brand new, the polished steel reflected the indirect sunlight entering the tent. The captain didn't seem interested in talking to me, he had as far as I could tell not even looked in my direction yet. So I chose to ignore him a bit longer while scanning what I could see of the tent. It wasn't terribly interesting though, there was the desk at which the man sat, it looked old and extremely heavy like one of those you'd expect to see in a castle perhaps. Certainly not something you'd lug around in a desert like we were in.

The floor was carpeted, lots of throw rugs had been placed completely covering the sand underneath. The sides of the large tent didn't meet up with the overhanging roof, a 25 cm [10 inch] gap all around allowed both light and a gentle breeze to enter and made the tent surprisingly temperate. A dividing wall just behind the man blocked the view to the rest of the tent. On it hung a single framed picture. A quite large picture, a portrait of a man, who seemed to glare most dominantly right at me. I had no idea who he was, but based on the amount of stuff decorating both sides of his chest and both shoulder pads, he was probably the leader of the Liberal Army of Vengeance.

The captain moved and I watched as he picked up a large pitcher and poured water into a glass. To my thirsty eyes it looked like the biggest glass in the world, I'd most happily lap at the dew forming on its sides as the cool water filled it. It felt like torture for me to stand there and watch as he took a large drink from the glass and carried on with whatever it was he was doing. I needed water too. I couldn't remember when I last had a drink of anything!

Maybe he'll take pity on me and give me something to drink. What if he doesn't? What if he's just waiting for me to die from thirst? I should perhaps ask for a glass, no a full pitcher of water? Maybe if I ask politely he'll let me have some? Just a drop. Only one tiny little drop.

Ask for water, but politely. What's the worst that could happen?

Don't ask! He'd surely get angry if you were to disturb him.

Please make a decision. Do not scroll beyond this point.

1d

It's no use putting it in the butt, I have to drink it. Even if it looks so disgusting! It'll keep me alive, that's what I need to remember. The animals who drink from it haven't gotten sick. It has to be okay.

I had crawled back to the edge of the shallow water hole and refilled the bottle with the dirty foul smelling water. I had this time used my underwear as a filter while filling the bottle and it had kept the water mostly clear. Still, there were things in the water. Small, almost microscopic bits and pieces of who knows what. It sure didn't look anything like the slightly chlorinated clear water coming out of the faucets back home.

But there's no nice cool water coming out of the faucets now, is there? No, because all of the fucking base has been destroyed, drink the water you moron. You know you have to drink, right? You'll die if you don't! Or maybe you want to die? Is that why you won't drink?

I closed my eyes and took a big swig from the bottle. Every part of me wanted to spit it back out, the lukewarm water tasted awful. Absolutely nasty. I swallowed it though and coughed so violently I nearly dropped the bottle. I forced myself to drink the entire 1½ litres [0.4 gallon] of the foul water, and set up to refill the bottle again. 1½ litres wouldn't be enough to rehydrate my body. That much I knew from my previous experience of being dehydrated.

Back then it wasn't nearly as bad as now either. And I didn't feel well until the day after.

My stomach gurgled as I filled the bottle, but I did my best to ignore it. The aftertaste the foul water had left in my mouth wasn't as easy to ignore but I didn't have a piece of bubble gum to chew on.

I'd even brush my teeth if I had my toothbrush and toothpaste here. Mum wouldn't have to remind me to brush my teeth. Not tonight.

The gurgling got worse and I felt like I had to fart. Seriously fart. After a quick look around to see if I was really alone, I tried to let one go.

It isn't polite to fart when other people are around. That's what mum said.

Much too late I realized it wasn't just trapped gas that tried to escape my body. I crawled as quickly as I could away from the bank of the water hole, all the while my rear end sputtered a mixture of gas and extremely runny crap out.

"Oh Gods!" I cried out as my stomach cramped yet again, then another explosion inside of me sent more of the foul water out of my mouth. It tasted about the same coming back up as it had done going in.

***

The nasty case of diarrhoea left me far more weakened than before I had drank the foul water. The cramps carried on for another two hours before they finally left my body shaking from the experience.

"Fuuuuuck," I moaned softly.

I didn't know what the word meant then, but I knew it was a cuss word and it felt like an appropriate time for using one. It was another half hour before I got up from where I had managed to crawl to. The stench from the runny stuff was enough to drive me away now that I had regained just a tiny bit of strength. I looked at the water hole, then the back of my legs and back at the water hole again. I waded into it and washed away all traces of what had taken place around my rear end. I was still thirsty however and I still had the Cola bottle.

Maybe it's time to trust what my father taught Nikolay's father. That a butt can be used for drinking water your mouth can't.

It didn't feel particularly nice to squirt water into my butt, it quite frankly felt extremely abused from having to expel the runny stuff for so long. Still, I spent the rest of the night squirting water into it, only a little at a time, I didn't want to overdo it like I had the first time.

It kept me alive throughout the night and no wild animals ever got anywhere near to the waterhole.

No wonder, nobody would want to get anywhere near me the way I stink now.

It left me in a dilemma though. I only had the one bottle, 1½ litres [0.4 gallon] of water would only last for so long and the dry crackers Nikolay had stolen from the shop at the base were anything but nice to eat. They did taste like sawdust and left me wishing I had never eaten the one I'd managed to get down.

The base was the only place I knew, and apart from this waterhole, there was 150km [100 miles] of desert to traverse if I somehow managed to figure out which way was the proper and shortest out of it. If I went in any other direction, I might have to walk for thousands of kilometres before the desert would end. I knew I couldn't stay at the waterhole though. Although there was water, there was absolutely nothing to eat. And with the sun rising I knew I had to find shade soon unless I wanted to get a serious sunburn all over my body.

Well, I can at least fill my butt one last time, refill the bottle and then go back to the base. I might be able to find something there that'll be help me get out of here.

I did that, but before I left the waterhole I put my shorts back on. My underwear was wet so I didn't put it on but carried it with me along with the bottle and the crackers.

I need to find some shade so I can sleep for a few hours before searching for stuff. Maybe then things will be better.

Click to continue.

Please click the link above. Do not scroll beyond this point.

1e

I held the bottle up to my mouth, but I just couldn't get myself to drink from it. The water stank!

I'll barf if I drink even a little of it. I'll puke my guts out and die from exhaustion. I'll simply have to try make it work inside my butt. If my father really told Nikolay's father that it's possible, it must be. My father knows everything there is to know about anything. I wonder who it was that ever found out a butt can be used to drink with though.

I got back into the position I had found to work best, laying on my back with my knees tight against my chest. That way the bottle would be more upright and far easier to push against the lips of my butt hole. This time I only compressed the bottle twice before removing it. I turned onto my knees and rested my chest on the damp sand right on the bank of the waterhole. I stayed in that position keeping my butt as high as possible, for a full twenty minutes before I once again repeated the procedure.

I spent the night keeping a constant supply of water going into my butt, even if it was a struggle to stay awake for the whole time. I wanted to sleep, yet I knew it was so much more important to rehydrate my body. The next morning I did feel a lot better, the water balance was back to where it was supposed to be. The rising sun told me I had better get moving though. I needed to find a place where I could hide in the shade, lest I'd get a sunburn.

Once I find some shade, I can sleep for a few hours, maybe then something good will happen.

Click to continue.

Please click the link above. Do not scroll beyond this point.

1f

I tried to wait for the right moment, but the captain didn't get up or even as much as look away from the chart or map.

It can't be so bloody interesting. He's doing it on purpose. He's doing it to test me.

"Sir?" I tried. My voice no louder than the slightest of whispers. He didn't respond, it didn't look like he had even registered my sad attempt to raise his attention. I cleared my throat as silently as I could.

"Sir?" This time I managed to speak in a somewhat clear voice.

"So, it speaks?" the captain said and looked up at me.

"Yes, Sir. I'm terribly thirsty, Sir. If it isn't too much trouble, can I please have a bit of water, Sir?"

You might think I was overdoing it with the Sir's, but you have to remember I came from a family with a long military history. Also, if you live long enough on a military base you soon learn to call anyone wearing a uniform Sir, at least if it's an officer you're talking to. The enlisted men and sergeants much prefer you to call them by their rank, however. Anyway, it wasn't really a sign of respect that I called this captain Sir. It was just what I had gotten used to. If I had thought I'd get away with it, I'd rather spit him in the face however.

Especially if he had anything to do with the planning of the attack on my base!

It seemed to take ages for the captain to finally say something. What he said wasn't what I had expected however.

"Even a lowly thing like you must know water is a very valuable resource in a desert. It's worth more than its weight in gold. Do you have anything to trade for a glass of water? Hmm?"

Fuck! I don't have anything. I doubt he'll take my one remaining sneaker for some water. What can I offer him? What would be enough to not make it look like an insult and perhaps make him refuse me any water? I'd give him anything he wants, if only I can do something about my thirst.

Ask him what he wants for a glass of water.

Tell him you'll give or do anything it takes for a glass of water.

Please make a decision. Do not scroll beyond this point.

1g

I stood with my ankle cuffed to the steel wire for the longest time. I tried to stand as still as I could even if it made my muscles twitch painfully. I had to put most of the weight on my right foot, the left was far too sore to be of much use. Most longingly I watched every time the captain reached for his glass of water and took a healthy drink from it. From time to time he'd summon the soldier that had put the cuff on my good ankle but neither of the men ever so much as glanced at me.

It wasn't until long after the sun had set and the captain had left his desk and I could hear his snores from behind the divider that I allowed myself to lay down on the carpets. More correctly, I tumbled to the carpets from the exhaustion. I was sure I'd die but I only fell into a restless sleep. When I woke the next morning, a drop had been put up and the bag of water was slowly emptying itself into my blood stream.

The drop kept me from dying from dehydration, but only barely so. It didn't really do anything for the dryness I felt in my mouth and throat. When the bag had emptied I had hoped for a new one to be hooked up but I wasn't so lucky. A man came, removed the needle from my arm and put a small band aid in its stead.

The 500 ml of water that had been allowed to enter my body wasn't going to keep me awake or even alive for long. I still lasted another hour, where I had to watch the captain sip more water from his glass.

Who am I trying to fool here? I can't keep silent forever. They seem like they don't care whether I die or not. I might as well try to ask for some water. No, I'll plead for water. I'll do whatever he or anyone else wants me to, if only I get something to drink.

I didn't have a chance to ask right then, as the captain summoned his runner/waiter and gave him an order. I didn't pay much attention to what the captain said, I was trying to concentrate on what to say to the captain to make him give me a drink of the water I so desperately needed. When the runner was finally dismissed I eyed my chance to speak before the captain resumed whatever he was doing.

"Sir?" I croaked.

The captain looked at me.

"It speaks!"

"Sir, please. I need water. I'll do whatever you want if I can… have some water."

The captain seemed to be in deep thought. Then he finally nodded.

"If you are sincere, I'll let you have water. Take a moment, then ask me as nicely as you can and I'll consider your offer."

Click here to continue.

Please click the link above. Do not scroll beyond this point.

1h

"Sir. Please tell me what you would like for a glass of water? If you please, sir?"

"How dare you answer my question with a question of your own? " He bellowed at me.

"Sir, I'm really sorry. I'm afraid to offer you something that you might not want. I didn't mean no disrespect, Sir."

"Another hour without water might teach you some proper manners. Ask me to think of something I might want from you? No, that's not how we play this game."

The captain picked up a small bell and rang it. It wasn't but ten seconds later when a soldier entered the tent and stood at attention just inside the flap that made up the door.

"Sir?"

"Takes this… this thing and put it somewhere nice and warm for an hour. Then strip it from its clothes and burn them. I don't much care for how it looks. Animals shouldn't be wearing clothes. It only makes them think they are something they aren't. Bring it back here after. And make sure it's clean! It stinks. My tent reeks from its stench now."

"Yes, Sir!"

The soldier quickly undid the hand (ankle?) cuff and forced me to leave the tent with him. He was a big man and he never let go of me before I was put into a little cage only big enough for me to climb in. He kicked me so hard in the rear that I was pushed forwards and hit my head on the rearmost grille of the cage. I almost didn't have time to pull my legs up under me before the gate of the cage was slammed shut and a big padlock was put in place. The cage was about the size of one made for dogs but was much sturdier than any dog cage I'd ever seen before.

I couldn't turn around inside the cage and it wasn't long enough for me to stretch out my legs. The top of it was one solid steel plate welded onto the sides. It meant I was somewhat in the shade from the harsh desert sun, but the sides of it allowed the reflections from the sand surrounding the cage to hit my body. It was absolutely terrible inside the cage and I spent most of the time cursing myself for my obvious mistake.

I should have fucking known not to answer a question with a question. How fucking stupid am I? Oh man, I'm going to promise him anything and everything he can ever think of if I'll never have to go inside this fucking cage again. Water or no water.

The hour seemed to drag on and on but finally the big soldier returned and pulled me out of the cage by my feet. I was too exhausted to be able to get out by myself. Outside the cage I was forced to remove my clothing, all of it, even my underwear and the band aid on my ankle. It looked every bit as nasty as I thought it would, almost double the size of my right ankle and the skin one big blue bruise. I had to step into a bucket and watch as my clothes one by one was put into an old oil drum.

The fire burning within the drum had been sending up smoke before my clothes went in, but it picked up as it was fed them. My sneaker was the last thing to go into the drum and the smoke turned really black as the flames ate away the rubber sole. I sobbed tearlessly as I watched my clothes burn and all the way through a very methodical bath. I would've loved to drink the bath water even with all the suds from the soap flakes and the dirt from my body in it. I was never allowed to however. The big and powerful man kept my neck in an onehanded chokehold and every time I did something he didn't like, his fingers dug in painfully.

Naked as the day I had been born I was marched back to the captain's tent. Nobody gave me any strange looks as if it was perfectly natural for a nine years old boy to be hoppling around naked while led by a uniformed man.

Maybe that's how they were all treated when they were kids. So now, they treat me like that as well.

I didn't know the customs of these men, what they had so far done to me was something I was sure my father and his men would have never done if the roles had been reversed.

I hope my father is right now planning how to attack and kill all of these wildlings.

I couldn't bear to think of the possibility that he might've died during the failed defence of the base. That I was the only one alive of my small family of four. What I wouldn't have given to be back with them all again. I wouldn't ever complain about having to share a bed with my little sister again. It would be so much better than standing naked in front of the captain while the big grunt put the cuff back on my ankle.

"So," the captain said after having dismissed the big soldier, "Where were we? Oh yes. What will you do for a glass of water?"

"Anything, Sir. I'll do anything you'd like if I can just have a glass of water. Please, sir," I said in a small voice.

"That really wasn't so hard was it? Let me hear you say that again, only this time, make it sound like you truly mean it as I will hold you to your word."

I looked him in his eyes and repeated that I'd do anything for being able to rehydrate my body. Whatever it took. I was beyond caring really, if I didn't get to drink something real soon, I'd never drink again. I could feel it.

Click here to continue.

Please click the link above to continue. Do not scroll beyond this point.

1i

"Sir, I will do anything and everything you wish if I can have some water," I said as politely and convincingly as I could.

It was quite hard to submit to the captain, to so blatantly offer him whatever he wanted. I didn't even know what he might ask of me. But I really had no choice, I needed water.

He might be like Mikkel! Remember Mikkel? He forced me to put a stick in my rear. And then wanted me to suck on it afterwards. How could I ever forget that? And all three of them threw stones at me when I refused. I hope the captain won't tell me to do something like that.

Mikkel was one of the three teens that had tormented me so much during my first two months at the base.

The captain didn't ask me to push a stick up my own rear end however. He told me to go with the soldier he summoned and have a bath. The bath sounded nice, but the captain's words as we left his tent struck me like he had whipped me.

"Oh, burn its clothes. They stink. My entire tent reeks from its stench."

I hadn't even been offered the glass of water yet. I had to get cleaned up first. To show I meant what I had said. That I'd do anything required of me.

I never thought it would include to let them burn my only clothes. I'll have nothing left to call my own.

It only made me so much more determined to get my watch back. The childish watch that probably hadn't cost more than 5 dollars. Which was less than the price of a bottle of Coke. I didn't care about what it had cost, it was the only item left in the world to call my own. How would you value something like that?

I have to admit it was nice being bathed by the large soldier even if he kept me in a loose chokehold at all time. At least it did away with the smell of dried up pee, though the soap flakes he used in the bathwater made my skin itch afterwards.

I was denied clothing when I politely asked the grunt if I could have any. Completely naked I went back to the captain's tent closely guarded by the grunt. I had even done away with the band aid around my ankle as it felt really uncomfortable to wear after my bath.

Once again my good ankle was chained to the fucking pole in the captain's tent before the grunt was dismissed. I had to repeat my request for water, even if I had just allowed my clothes, all of them, to be burned.

Click here to continue.

Please click the link above to continue. Do not scroll beyond this point.

1j

I thought I'd now be allowed to get a glass of water, probably not the one the captain had been drinking from, but a glass none the less. The captain rang his ridiculous bell again, the grunt from before jumped back into the tent and stood at attention. He didn't even complain about having been dismissed mere seconds ago before he had to go through all the macho military crap again.

Maybe he's afraid of his uniform being burnt too if he doesn't do it?

"Bring a bowl for the animal. Fill it with water. Make sure it's water safe for drinking, not for bathing!"

The look on my face must have given away my thoughts. I wasn't very pleased with the idea of having to drink from a bowl, though it was really the humiliation of being called an animal that sparked a bit of anger inside of me.

"What? You didn't think I'd let you drink from a glass? Ah, but you did. You'll never drink from a glass or use cutlery again. That isn't how animals drink or eat. Show me a swine that can use cutlery or hold a glass of water to its mouth and I'll consider letting you use that to. What's wrong with your foot?"

"Sir, it's my ankle. I think it was caught under the falling ceiling in the lounge when you bombarded my home. Sir!"

"That's unfortunate. It'll lower the profit I can make from selling you."

"Selling me?"

I forgot the Sir, the idea of being sold by the captain was completely foreign to me. I didn't know what I had expected, that he'd just let me go when he got tired of playing with me?

"My army is on the move all the time. I've no time to have a stupid little animal like you around. I can't spare a single one of my men to look after you. Take you out for walks and all that. Trust me, it's in your own best interest you go to a place where you'll receive lots of attention. Well, you may not appreciate all of the attention you'll receive, but it's far better than being left here to die… What's keeping the idiot, it can't take so long to fetch a bowl of water!"

The captain angrily started ringing his bell until the soldier returned with the bowl. He slipped as he skidded to a halt and I was horrified to see some of the water spill over the rim of the bowl and fall to the carpet below. It didn't matter if I had to drink it from a bowl as long as it ended up in my stomach and not on a stupid carpet that had no need for it.

"Sir!" The grunt said out of breath while doing his best to stand at attention while holding on to the bowl sadly no longer filled to the very brim with precious water.

I could see the water level was at least 1cm below the edge of the bowl. And more of it spilled out as he fidgeted while the captain glared at him.

"What took you so long? No, never mind, give the animal its water, make sure it's well within the range of the leash. But don't put the bowl where it can get caught by the leash when it moves around. I don't want the beast to knock over its water bowl."

I wanted to scream that I was no animal, certainly not a beast and I that I was perfectly able to make sure the rather heavy steel wire cuffed to my ankle wouldn't get anywhere near the bowl of water. No matter where it was placed. I didn't however. I held my tongue even if it was most difficult to do so.

I don't want him to take away the water. I'll do anything, I'll suffer all the humiliating things he can think of as long as I get to drink some of that water. No, all of the water. I'll empty the bowl quicker than he can have it moved out of my reach.

"Drink, swine. But drink slowly. I don't want you to get sick and make a mess on my carpets. I should probably have the carpets within your reach moved away. It doesn't seem to me like you're housebroken, you sure didn't smell that way when you arrived here. "

I didn't care to respond, I had been allowed to drink, and he hadn't asked me a question that required an answer.

"No, don't lift the bowl. You're an animal and animals don't have hands. Put your mouth down there and suck the water up. If I see you try to use your hands again I'll make sure you won't ever do it again."

I didn't want to find out what punishment he had in mind for making sure I'd never do something like that again and quickly put the bowl back in the exact spot where the runner had put it. I first tried to drink from the bowl while sitting with my legs over cross, but I couldn't quite get my head all the way down to the water. I had to get up on all fours and put my elbows onto the carpet to get my pursed lips into the cool water. It made my lips burn, they were chapped from the dehydration, and the first little sip of the cool water made me gasp with joy as it went from my mouth to my stomach.

***

"While some people might enjoy the sight, I don't want to look up from my work and see your upturned rump facing me. Drink from the other side of your bowl, you disgusting animal," I heard the captain's voice from behind me.

I had, without realizing it, been enjoying my first few sips of water in more than a day while flashing my rear end directly at the captain. It made me blush when I thought of what he must have had been able to see.

He was able to look directly at my hole. Like I can always see Gustav's when he moons me.

Gustav, the sweet boy who was my best friend, had often at the most unexpected times just bent over and pulled his shorts and underwear down while wiggling his small rear end at me. When he did it close enough to me I could see his little hole winking at me. Not always a pleasing sight as he didn't spend much time wiping after pooping.

At least my hole has to be clean. The soldier spent an awful long time washing me there. Even pushed his finger well into it. I can still feel the stinging soap back there.

I had quickly moved to the other side of the bowl when the captain complained about my lack of manners. Now I was only mooning one of the walls of the tent. It didn't mind the sight, but then again it was only a thing. Less than what I was, but not by much.

***

I spent most of that day sipping carefully on the water in the bowl, it was fresh and clean, both bowl and water and though my stomach did revolt a little I managed to keep it all down. I was only interrupted when a medic looked at my ankle.

"Sir, I think it's broken, but I'm not sure what to do with it. You can hear how it complains when I put pressure right here, " the medic said as he pushed his thumb hard against my foot just below my ankle.

"Ooooww!" I howled. It bloody hurt!

"Okay. Hmm, can't you just cut it off then?" The captain asked.

"Sir?"

"It has no real use for it. It won't be doing much walking. "

"I could cut it off quite easily, but I can't guarantee it'll survive it."

I was never asked of my opinion in the matter. In fact they kept talking as if I couldn't hear them.

"Don't you have a fancy medical handbook?"

"I do, but I can't understand half of what it says."

"Illiterate imbecile! Why am I surrounded by people no smarter than that filthy animal there? I should have had it put down before it was brought to me. Don't just stand there idiot, bring me that book and I'll read it to you. I trust you can follow instructions?"

"Yes Sir!"

It hurt me so much more, than when the medic had pushed at my ankle, when the captain and medic worked together to fix my foot. They didn't think it necessary to waste any morphine on the simple animal I was in their eyes. I wished for being able to pass out, like I had done in the ruins of my home but the Gods didn't respond to my prayers. It took them more than an hour before a new band aid had been wrapped around my foot.

"It says here we should put it in a cast. Do we have any plaster casts here?"

"No, Sir. It isn't like we have a full emergency room with us. Usually if someone breaks his leg we shoot him. Well, if it's a private and he isn't a very good one. If it's an officer, he's sent to the hospital. Do you want me to arrange for this to be taken to a hospital?"

"No. That'll cost more than I can ever hope to sell it for. Tend to its foot twice every day. If it doesn't get any better, cut it off. If it survives it's good. If not, well, then we'll only have wasted a bit of water and rations on it."

"Yes, Sir. There's nothing more I can do for it now. I'll return in a few hours to check up on it. When the sun sets."

"That's fine. You're dismissed."

***

The only comfort I had was the certain knowledge of my water bowl never going empty. Well, as long as I played my part, which was to act every bit like an animal would. I was never to ask for anything, no matter what it was. In fact I was quite forbidden to use any words unless allowed to beforehand. While inside the captain's tent where I spent most of the days and nights chained to the low pole that wouldn't budge no matter how hard I tugged, pushed or tried shifting it from side to side, I was to remain on all fours.

"Animals don't walk on two legs. When you show me one that does, you'll get to walk. Maybe," the captain told me.

I never did see any animals though. Only soldiers and lots of them. Some not much older than me, but all had seen combat. I could tell from the look in their eyes. Which I by the way was forbidden to as well, I was never to establish eye contact with anyone. If I did, the punishment was harsh. I was never corporally punished, which I would've much preferred to what the captain did instead. He'd take away my water bowl. Sometimes only for an hour, more often for a full 24 hours.

Being denied water was about the worst thing that could happen in a desert where the temperature inside the captain's tent could reach 40C [105F] without a problem and the outside a good 5C [10F] or more above that. Even an hour without water would make my thirst almost unbearable. And I never knew for just how long my punishment would last.

***

Of course, drinking lots of water meant it had to come right back out again. Most of it was used to generate sweat, something I did a lot being naked all of the time. Likely I didn't sweat more than I used to when wearing clothes, it was just more noticeable not wearing any. My sweat didn't stink, it only tickled me something awful when it would form drops that ran over my skin before finally falling to the carpet below me. At least I had been allowed to keep the carpet underneath me, I dare not imagine what live would've been like if I had to crawl and lay directly on the sand beneath it.

Well, it was only part of the water that left my body by me sweating, the rest had to be peed out. That was a total no go inside the captain's tent of course, so I'd be taken on walks three times a day, one in the morning, one in the middle of the day and one just before the captain went to bed. Being allowed to pee only three times a day was less than I was used to tinkling before I was captured by his men and it was a rather painful experience to keep from peeing all over the carpets until my bladder slowly increased in size.

I had to pee outside, mostly in full view of everyone who cared to look at an animal taking care of its business. It wasn't so bad only tinkling, it was worse when I had to defecate. I'd have to dig a shallow hole and squat over it while the soldier walking me would stand next to me. Most wouldn't comment, they'd look away when I sat there straining and moaning trying to push out the hard lumps caused by only being fed the worse of the rations the soldiers had. Some would tease me imitating the noises I made, it was mostly the younger ones of the soldiers who'd do that.

And then there were a few who'd yank on the leash attached to a dog collar around my neck, indicating that I was to follow them, just as I had gotten things started. I'd have to take care of business while walking or crawling then, which was quite hard especially when I all of the time felt seriously constipated. Whether I was allowed to walk upright or only crawl was up to the soldier who walked me.

At first the walks were kept blissfully short due to my broken foot. Or ankle, I'm not exactly sure of what it was that broke, all I know is it was just below the actual joint. My band aid was changed every day, though it wasn't for a new one. They reused their band aids, left them in boiling water to disinfect them and then roll them up and use again. The bone eventually grew back together, but I'd forever walk with a slight limp.

***

It was almost better only being inside the tent, even if I never really got used to the ankle cuff that chafed my skin. I spent a lot of time examining the darn thing, letting my fingers explore it as covertly as I could. I stopped doing that after I was caught red-handed though. Not only did I lose my water privilege for 24 hours, the captain also ordered my hands to be covered by thick canvas secured by heavy duty tape. It made my fingers itch like crazy and sweat profusely too. It also rendered my hands quite useless for the entire 48 hours the canvas stayed on.

It didn't matter though, I'd need the proper key to open the cuff or an angle grinder to break through the steel. Neither of which I was able to procure. When we moved camp the first time, I was able to see why the pole never seemed to move no matter what I did to it. It took two big soldiers to unscrew it from the sand in which it had been driven. They attached a set of very long handlebars to it and then walked in a circle to slowly work it out of the ground.

The pole was a full 3 metres [10 feet] long, in the end they had to stand on the bed of two trucks backed up to the pole to reach. The long earth auger ended in a very large screw blade, about 1 meter long. My pole wasn't anything special, I mean it wasn't only there to keep me restrained. It would have been much easier to just leave me on the bed of a truck like when I had been first abducted or captured, stolen perhaps? There were five more of those poles, driven into the sand to keep the large tent safely anchored. A full six of them was required to keep it from being blown away by sand storms.

Oh, I suppose my pole was somewhat special after all, as it was the only one that had a steel wire with an ankle cuff attached to it. With my ankle inside the cuff.

It was almost three months I was forced to travel with the large army across the great desert. The army grew larger every time we made a new stop, new recruits joined the ranks and had to be trained. I was never able to witness the training, but I could often hear gun shots and heavier weaponry being used.

***

The last time I was moved with the ever increasing convoy or campaign, I thought it was just another move like the rest had been. Every ten days the soldiers would scurry around and pack everything on the trucks and move out. Then be on the move for a day or two before just as quickly make camp again. This last day I wasn't brought to the captain's tent but placed inside the back of a large pickup truck. The heavy steel wire I had been so annoyed with had been welded securely to the hitch of the truck and the other end attached to my ankle.

Where ever that truck is going, I'll be going too.

I overheard the captain's final orders to the three soldiers who were to be my guards for the journey.

"You are to deliver this animal at this location no later than sunset three days from now. The address is written on this note and there is a telephone number you need to call if there is any delay whatsoever. You are to keep watch of the animal every single second 24 hours a day. At least two of you are to be awake at all time. If the animal is to escape or be harmed in any way, I will send ll my troops to find you and kill you. It will not be a swift death but a very, very slow one.

"You are not to touch the animal. Never! If you do, the same applies, I will kill you slowly, put burning coals inside your bodies and do even worse things than you can ever imagine to you."

"Animal! Listen to me. I hereby order you to deliver a full report to the person you're handed over to at the end of this journey. You will tell him exactly what has happened from when you leave here to when you're delivered to him. No matter what threats these three might think of you will disregard them and explain in detail everything that has happened. Do you fully understand these orders? You're allowed to say yes or no. There will be no punishment if you say no."

"Yes."

"Good. Understand this, if you escape, I will make sure to track you down like the animal you are and skin you alive. But not until every man under my command has had the opportunity to rape you in any way they wish. I now have 15000 men in my army. I doubt you'll want to get intimate with each and every one of them. I can see you have no idea of what I'm telling you. Raping means they'll put their swords in your sheath. Oh, for crying out loud, they'll all force their hard cocks deep inside your arse."

Now I understood what he meant by putting swords in sheaths. It didn't sound like anything I'd ever want to try. Some of the soldiers had large swords, though I hadn't really seen any of them erect. Based on what size my little worm would grow to when it at times stuck out from my body, theirs would have to be like a foot long. I remember thinking that my sheath was by far too short and narrow to ever be able to comfortably allow any of those swords to slide into it.

"If you don't want that to happen, it's quite simple to avoid. Do not try to escape. Your leash will not come off for the next three days. These men do not have the key for it, only the man you're being handed over to have one. Make sure to eat and drink, your bowls will accompany you and these men are ordered to allow you to drink water every hour even if it means they have to stop. You will not drink or eat anything other than the same you've been given here. Do you understand? One word only."

"Yes."

"Good. I hope the Gods may have mercy on your little rotten soul. Take this thing away and bring me back the gold I need to continue my campaign."

"Yes, Sir!" The three men chorused.

One of them lifted me into the back of the pickup truck and made me sit with my back up against the cab. The steel wire was only just long enough to allow me to sit there. I'd never be able to get into the cab with the wire still attached to my ankle. Even if I could, I'd not have the slightest idea of how to drive the pickup truck or even where to go if I somehow managed to figure it out. I'd never been to this part of the country before, I could see foothills in the distance and it seemed to be where we were headed.

There had been no mountains where I had lived. Certainly there were no mountains where my aunt and uncle lived, and that was where I really wanted to go now. Unfortunately it seemed like my capturers were taking me in the wrong direction.

***

The three soldiers would take turns sitting in the bed of the pickup truck with me, they switched every hour when the one driving would stop the truck. I'd be lifted out to the ground and allowed to drink from my bowl while they sat and smoked disgusting smelling cigarettes. I'd quickly suck up the water one of them had poured for me, every last drop of it too, then tinkle and we'd be off again.

Two times a day they'd place another bowl along with the water, this one would have crunched up crackers and some kind of meat in sauce poured from a can. It didn't smell very nice but the taste wasn't as bad after I had gotten used to it. At least it made the crackers go down somewhat more easily. The times when we stopped for my feeding, the men would sit and eat around a small campfire while eating their food, drinking coffee and smoking. While they would talk to each other, two of them were always constantly keeping an eye on me.

I had tried once to move off to the side of the pickup truck to have a little privacy while defecating, it had resulted in a lot of shouting and a stern reprimand from the men. They had to be able to see me at all time, even when I had to squat. I'd have to do even that in plain sight of them.

I don't understand the fuss. I can only move all of two metres [7 feet] lest I cut off my foot. I'd have to bite it off though, they don't even have a knife I could steal. It would leave me with only one foot, a bad one too and what good would that be?

The end of the steel wire attached to the hitch of the pickup truck ended in a small loop that had been clamped. A three centimetre wide and five mm [1.2 x 0.2 inch] thick steel bar had been welded to the ball of the hitch and to the chassis of the truck. A closer inspection revealed it might be possible to undo the bolts that held the hitch to the chassis and free it from the truck.

Then I'd be able to leave the truck, but I wouldn't get very far. That hitch looks like it weighs at least 25 kg [55 lbs], much too heavy for me to run off carrying. I'd only be recaptured right quick. I don't have a wrench anyway.

I had no choice but to allow these men to take me where ever it was they were meant to take me.

When the man I'm going to be handed over to unlocks my ankle, I can maybe escape. Not until then. But by then, I better be ready.

I had lost everything I owned. My clothes were gone, burned. Even my name had been stripped from me. Everything I had left was my body and the ability to use it.

They even took my fucking watch! A bloody cheap kid's first wristwatch. Why would anyone want to take something like that?

I had my mind too. And while I was only nine years old, I wasn't stupid! I'd think of a way to get myself out of the mess I was in.

One way or another, I'll not be an animal forever. I was never meant to be one in the first place!

Please click the link above to continue. Do not scroll beyond this point.

1k

I wasn't as gullible as to think this was all a bad dream that I'd wake up from, possibly screaming and scaring the crap out of my sister before my mum would enter our shared bedroom to calm us both. No, I was far too aware of it being very real, though I did wish for it being nothing but a nightmare.

The military base looked even worse than I remembered it to be. Few buildings had managed to survive the assault and bore witness with their scars of the assault on the base. I saw a multitude of holes from bullets and much larger ordnance everywhere I looked. I didn't expect to find anyone still alive, only perhaps Bertram, and wasn't surprised by finding myself very much alone there. The hyenas that had made such a ruckus throughout the night were nowhere to be seen either. The sun had forced them to leave, to run off to wherever they go during the day.

I could easily tell where they had been feasting on dead soldiers but I stayed well away from the remnants and did what I could not to look too much at them. I didn't want too many details being able to haunt my dreams when I slept. It was by far better to only think of the people I saw as simply having died instead of knowing exactly what had happened to them. I went into the first building that didn't look as it would collapse at the first chance it got.

I couldn't close the entrance door to the building as it simply wasn't there anymore, but I found a room with the door intact on the second floor. The windows had been blown out, but it only allowed the slight breeze in. Without air-conditioning I would've had to open the windows wide anyhow. With the door shut and a chair wedged in under the door handle, I was ready to go to sleep. I had to sleep on the floor but at least I was safe for a good few hours. It still took me a long time before I could finally give in to the exhaustion.

***

Later, after having rested for hours I explored the base for anything that would help me get to safety. I brought everything I found and that I could carry back to the derelict office building. I only stopped when my thirst got too strong to ignore. The coke bottle was already empty, the water inside it had gone into my butt before I set off pillaging and I had to once again walk the short distance to the waterhole. This time I took a 10 litre [2.6 gallon] plastic jug and three 1½ litre bottles with me.

The empty containers had been easy to bring, but filled with nasty water they were quite too heavy for me to take back to the office building in one go. I was about to give up on jug, it was just so heavy and unmanageable with only one handle. I got it as far as the stairs going up to the second floor and left it there.

I can fill the bottles from the jug here. There's just no way I'll get it up all the stairs.

***

I spent another two days at the base, each day prowling for things. The crackers were long gone on the third day and my butt was about fed up from its unusual job of keeping my thirst at bay. It itched! The skin around my hole felt as if it was on fire and the insides of it wasn't much better. I tried not to scratch, but more often than not I found one of my fingers buried to the hilt in that opening scratching at what it could reach. If I could, I would've stuck my hand right inside to reach the itchy places even deeper inside of me.

When I had been on my small scavenging trips I had cheered when I found something and happily brought it back. Now, as I took inventory of the stuff I had found, I was much less enthusiastic about it all.

It's junk! All of it. Like that bag of buttons. I don't have even a shirt they'd fit in, why would I think I'd ever need hundreds of stupid buttons? Even if I had a shirt, I've no needle or thread.

There was nothing in the small pile I could eat. While some of it could have been used to make a toy, I really didn't feel like playing with toys. I had too many things to worry about, like the pained rumble from my stomach and the itch in my butt. And that was just my immediate problems. How to survive in the long run was something I'd have to worry about later.

And all I have is this! Rubbish.

The hopelessness I felt fuelled my anger, and I wasted precious energy kicking at the nearest piece of junk, an old metal spray paint can that I no longer knew why I had bothered lugging up to the second floor of the building I was in. I kicked it so hard it went flying out one of the windows. My action sent me to the floor clutching my bad ankle while screaming from pain and anger. I didn't hear the outcry from down below when the empty can struck a guy on the back of his head.

It was only later when the story of how I was rescued from the base was told over and over again that I learned how the can nearly took off the unfortunate man's head. It was most likely exaggerated like most of the other stories I was told, but to a nine year-old, they all sounded like true stories.

***

I was too busy crying to notice the men before they were inside the very room I was in. The three of them brandished long curved knives, but as soon as they realized I wasn't a threat, at least not one bigger than they could manage without the use of a knife, they put them away. Their appearance was enough to scare me to silence, they were dressed in black from top to toe. Even their faces were covered, only a narrow gap allowed me to see their eyes.

They didn't say anything to me, just had a quick look around and then one of them picked me up and carried me downstairs. The man carrying me took me outside and walked quickly away from the base. He walked for about two kilometres [1¼ mile], never slowing, never shifting me around in his arms and he sat me down on the lap of an old woman. Only to turn and start walking back to the base.

The woman spoke to me, but I couldn't understand what she was saying nor did she understand the language I spoke. She could however see I wasn't in the best condition. She rearranged me her on lap, made me sit sideways and lean back on one of her arms. She held me like I was some small baby, something I would normally have done anything to prevent from happening. Another woman came with a large leather pouch and aimed its spout at me. Before I knew what was happening, a thin and quite powerful jet from the spout hit me in the face.

I sputtered at first, tried to move my head away, but the woman holding me used her hand to hold my head fixed and forced me to open my mouth. I was about to scream in outrage when the coldest and cleanest water I've ever experienced in all of my nine years of living spurted right into my mouth. I was only allowed to swallow three times before the woman holding the pouch stopped the water from flowing.

"More!" I croaked and reached for the spout.

The woman holding me said something that made the other laugh. She turned and put the pouch down, much to my regret, then faced me again and stroked her hand over my face. The water that had missed my mouth was wiped over my cheek as she stroked it tenderly, like my mother used to do. When she moved her hand away, she gasped and said something that made the one holding me look at my cheek. She gasped too.

Things happened quickly then, apparently they had finally noticed my body odour or something as they soon had me standing in a small basin doing what I could to protect my boy parts from their hands washing my body. I tried to explain that I knew how to wash myself, that I didn't want them to wash me, certainly not there, but either they didn't understand or they simply ignored me. My worm and small eggs were as thoroughly washed as every other part of my body while one woman held my hands on my back.

It was nearly worse when I was turned around and forced to bend over and have them wash my rear end too. The sight of it made the one washing it gasp and loudly say something that made the other one have a look at it too. The soapy water had made my hole itch and I reached back to give it a good scratch, not caring that the two women had a first class view of what I was doing. I didn't get to scratch long though, before a hand grabbed hold of my wrist and forced me to stop.

They examined my bottom for a time after they washed away the soap. I was lifted out of the basin and placed on a small rug before I was vigorously wiped down by one of the women. The other had gone and returned with a small pot of something I didn't know what was. Whatever it was, it made me all messy between my buttocks as she carefully used a finger to smear it all over the rawness back there. Her finger reached further into my bum than my own had been able to and though it was extremely strange to have someone I didn't know do something like that to me, it did feel soothing.

Well, at least after she was done transferring the greasy stuff from the pot into my butt. It felt like I had as much of it inside of me as when I had squirted water into it. It still itched some though and when I tried to scratch myself one of the women slapped my fingers away.

"Ow," I said and put my fingers in my mouth to ease the pain.

She just wagged a finger in front of me while smiling.

***

It wasn't long until they realized I had busted my ankle. Well, it wasn't really the ankle itself, but a bone just beneath the joint. I found that out in the most hurtful way as the two women examined it. I don't think they were purposely trying to make it more hurtful, on the other hand, they paid no mind to my fussing and crying as they first examined then wrapped up my foot and ankle as tightly as they could. When they finally released me, I found that I could walk more easily though I couldn't put too much weight on my left foot before it would hurt me.

They put me in a white tunic and nothing else after I had walked around for a bit testing what I was able to do with my foot and ankle now wrapped up. I wasn't too bothered about not wearing underwear as when I stood, the tunic reached all the way down to my feet. The loose outfit was much better than my own clothes had been, though my father would probably have strongly disapproved, had he been able to see me.

It makes me look like a Bedouin. And he doesn't like them. Maybe a Bedouin woman tried to stick her finger in his butt and he didn't like that?

I can't say I had liked it much either, the stuff she had put in my butt was by now slowly seeping out of it, and while I could pinch my hole tightly shut and stop it from coming out, it just ached too much to keep doing it. They had sat me in the shade of one of their tents and left me alone for two seconds when I once again had my finger buried deep inside of the irritated opening. When they returned with the pouch full of the delicious water, I got more than just a slap across my fingers for my crime.

The older one of them simply sat down and had me laying over her lap as she delivered one stinging slap after another onto my bum cheeks. She hit harder than my father had done as he disciplined for stealing his beers. And for a longer time too. The younger woman had left and returned with a very long white scarf-like cloth. They worked together while they wrapped my midsection up in it, leaving me as well-padded as any baby would have been.

It was so tightly wrapped that I couldn't possibly get my finger anywhere near my butt hole. Not that I could feel the itching sensation from it anymore, the pain from my buttocks far outdid what little annoyance my hole had caused. Duly subdued I was allowed more of the water. The women sat and talked while I was given a small mouthful of water every three or four minutes. I tore into the large piece of bread and a small but very spicy piece of meat I was offered after about an hour.

***

Two hours after I had been wrapped up I could feel the effects of all the delicious water they had been squirting into my mouth. They drank from the pouch in the same way, squirting it from a distance into their mouths, never putting their lips on the spout. I didn't understand why, though it was a fun way to drink. But, all that water I had been drinking needed to come back out!

"Madam? Uh, Miss? Sorry?" I tried to politely interrupt their conversation.

They only carried on talking like I wasn't there.

I waited for a bit, hoped for them to pause if only for a second so I could make myself heard. However, as soon as the machinegun-like sounds from one stopped, the other took over. Often before the first had completely finished. My bladder didn't like waiting. The cloth they had tied so tightly around me seemed to compress things down there. If I didn't get to pee soon, my bladder would explode. Fidgeting on the older woman's lap only caused her to hold me tighter.

One way or another I'll have to pee soon. My bladder feels like overflowing. It really hurts.

Do what you can to get their attention.

Kids should be seen, not heard. Sit patiently and wait.

Please make a decision. Do not scroll beyond this point.

1l

This is too much. I'm darn near peeing myself and they just ignore me. No! I'm not going to wet myself, I'm not a baby even if the bloody thing they wrapped me up in makes me look like one.

"Stop!" I yelped.

Both women stopped talking and looked at me. They looked more surprised than angry fortunately. Informing them of my predicament was much harder though.

"Sorry, but I desperately need a wee."

That didn't work. They just looked at me, then at each other and shrugged. Before giving them a chance to start talking again, I tried to explain.

"Pee? You don't know what peeing is? Urinate? Pass water? To piss?" I blushed at the last word. I knew it was a naughty word, but if they only knew that, they could hardly punish me for using it.

It was no use though, they didn't seem to understand any of the words I said. Not even one. I had to make it even simpler. More basic. So I pulled up the front of my tunic and held both hands in front of my wrapped up worm, mimicking I held onto it and made a sound as if I was peeing, you know, like "psssssssssh," and afterwards sighed as if I was feeling mighty relieved.

My pantomime made the women laugh heartily, but at least they finally understood. They unwrapped me and carried me to where I could finally let go, happily drawing circles in the sand with my pee. Unfortunately I was wrapped back up right after I had finished, effectively keeping my fingers away from my still itchy bum.

I started crying. It wasn't because of me being wrapped up in the cloth seriously damaged my self-image of being a big boy, not only. It was because the two women, especially the older of them, reminded me of my mother. I had experienced so much in those past few days, so many bad things had happened and I had to let some of my sorrow out. Now that I felt safe, at least safer than I had at any time since the ceiling had fallen on top of me, I could finally cry. Without worrying that my crying would attract unwanted attention.

Click to continue.

Please click the link above to continue. Do not scroll beyond this point.

1m

Kids are to be seen. Not heard!

I could almost hear and see my father when I thought of what he had once told me. I had wanted him to come to the small back courtyard of our house and see what I had taught myself to do with my skateboard. Unfortunately he was in the middle of a meeting with a couple of the officers under his command.

I never did get a chance to show him. And with my foot all banged up, I won't be able to show him now.

I sat and listened to the guttural sounds the two women exchanged. It didn't sound like a language to me, but with the amount of waving their hands about and tongue clicks, it was an important conversation. My problems with the imminent breaching of the dam inside my body was something I had to deal with on my own. I lasted another hour, don't ask me how, as the women kept pouring more water into my mouth even when I tried to deny it.

The water level inside my body got so high I felt my eyes start to tear up from it. It was either that or the humiliating and certain knowledge of the dam going to burst any second.

I can't hold it any longer. I have to pee. Just a bit. Only one drop. I just need to let a little tiny bit out to ease up on the pressure.

I almost didn't have time to finish the thought before the dam burst. The tiny itty bitty drop I had planned to let out, grew ever larger. My bladder was simply so full I couldn't stop once I got started. When I realized I had lost all control, water started pouring out of my eyes too. I wept feeling so ashamed of sitting on this old woman's lap peeing all over her. I could feel the warmth from my pee as it spread into the cotton of the cloth wrapped around me. It started small, but quickly felt like it was saturating not only the front but also the back of it.

The older woman tried to comfort me when I started crying, probably not understanding what I was in the middle of. She carried on talking to the younger woman, while she patted me on my shoulder and stroked my cheek. She soon realized what was going on, as my pee worked itself to the outer layers of the cloth they had so meticulously wrapped me in.

With a surprised sound she abruptly stood and held me out at arms length as my pee dripped from the cloth onto the sand below me. The younger woman giggled, but was sent away with an angry tone of voice by the older woman. She soon returned with the small basin and another long cloth. They tried to calm me down as they peeled off the now very wet cloth from my pelvis, but I couldn't stop crying. It wasn't only because of having wet myself I cried, though that in itself was bad enough, the way they fussed over me as they cleaned me and wrapped me again, reminded me so much of my mother having done that.

Click to continue.

Please click the link above to continue. Do not scroll beyond this point.

1n

I was still only a nine years old boy who had experienced so much in the past few days. A small boy who had lost so much and only wanted to be with his family again. It took me a long time to work out enough of my sorrow to stop crying. At least for a while. There'd be more crying, though for the time being I was all cried out. I fell asleep shortly after, sitting on the lap of the old woman while she stroked my hair.

***

I only woke when the men returned from the base. The sun had begun it's descend, the few clouds in the sky turning from white to red as it got increasingly darker around me. A big fire was built by the women, of which there were three, I just hadn't seen the last one until then. The oldest of them kept me on her lap the entire time, only times I wasn't was when I'd go "psssh" as we had now agreed was the term for peeing. She would walk with me though, she'd never let me go alone.

The lack of a mutual language greatly annoyed one of the men, apparently the leader of the small Bedouin gang as I thought of them at the time. I was to start a crash course of learning to speak Bedouin and I could only learn it too slowly. Starting that evening sitting close enough to the fire to enjoy the heat, but not close enough to it to get burnt or get smoke in our eyes, the old woman taught me what the things in our vicinity was called. I had to be told a lot of times, the sounds of their words were so different and the word for something as simple as sand or fire was a series of words.

And if I change the position of the words they'll get a total different meaning.

I never learnt to speak Bedouin fluently, and while they may have a different name for their language, that was all I ever called it. Bedouin. It was far easier to understand what they told me, though they had to talk slowly and as clearly as they could. The people who had rescued me from certain death at the base turned out to be relatives. One big, though not extremely happy, family. The leader was the husband of the old woman and at first it puzzled me why a man would marry a woman so much older than himself. I was very surprised to hear that she actually was two years younger than him!

Abiha, the younger woman who had been helping bathing me that first day and delightedly did just that every day after (much to my shame), was the younger sister of the oldest, but not that old, woman. Everyone called her Um, so I did too. She seemed to like that. Her husband, the leader was Baba. He didn't like me calling him that though. I never learned his real name, I genuinely thought it was Baba, but found out later it was just their word for father. Um and Baba had two sons, the other men of the band, Farooq and Hameed. Farooq the older of the sons was married to Taslima.

Taslima mostly stayed to herself, something I found strange at first. She'd never talk to me, only to Farooq or Baba and the two women. I mostly talked to Abiha and Um, learning their language and little by little I learned some of their customs too. They didn't pray to the 12 Gods and while I wasn't such a strong believer myself, it shocked me to find out they worshipped something completely different. I had never heard of someone not worshipping the 12 Gods.

Their religion baffled me, the things they had to do to be good in the eyes of their God made me cringe. There were all kinds of things, like always keeping every part of their bodies clean, though I found that a bit conflicting when all they ever used to wipe after, well, you know, doing their business, was a bit of sand held in the palm of their hand. At least they only used their left hand to do so. I got into all kinds of trouble when I'd forget and use my right hand for it. I was expected to follow their customs even if I clearly wasn't one of them.

While my parents hadn't been exactly lax when it came to beating me into submission, they had at least mostly just used their words to keep me from doing what I wasn't allowed to. It was only when I did something downright stupid, like stealing, it resulted in a sore behind.

"If you won't use your head, I'll have to smack your rear end to make you understand."

That was what my father had said then. But the Bedouins, they mostly slapped me when I did something they didn't approve of. Then I had to find out on my own what it was I had done wrong. Sometimes it took me quite a long time to understand exactly what was expected of me, which made it rather painful to sit in the saddle in front of Abiha when we travelled. Usually it was Um who disciplined me, something she was quite skilled at too. She'd make me pull up my tunic and pin me down as she spanked my poor defenceless butt. It was easy to get to as well, once I had learned my butt hole wasn't to be scratched.

Travelling was something the Bedouin family did most of the time. Their camels seemed to be able to go on for days on end without water, though the ten of them could almost empty a decent sized waterhole when we finally got to one. I had asked where we were going, a question no one seemed to be able to give a straight answer to. I gave up asking after a while as every time I asked, I got a different answer. I doubt any of them really knew what their final destination was. Travelling was just their way of life I guess.

Even if I was only nine and nothing but a little kid, I still had to pull my weight. Having me hitching a hike with the family, though I hadn't actually been asked if I wanted to accompany them, meant one more person to feed and water. I'd help the women prepare food, while the men did all the good stuff. They went scavenging, hunting and basically everything they wanted. When I wanted to go with them and stood trembling in front of Baba, he only laughed and left me standing there.

"You must understand, little one, that as long as you're only a child, your place is with us, the women. That's why I can bathe you. Your spear is still that of a boy. And it will remain that way for several years. Until that happens, you're not going anywhere with the men," Abiha patiently tried to explain.

"What's wrong with my spear?" I knew she was talking about my worm. My penis.

"Nothing is wrong with it. It's just not a man's spear. Not yet."

"What will make it a man's spear?"

I didn't like being treated like some little snot-nosed kid. It was all I could do not to slap Abiha's fingers when she washed me while standing in full view of everyone. She always kept washing my worm until it grew large and she could slide the hood off it and wash where it really tickled me. If any of the men noticed her doing that to me, they'd grin at me. I didn't understand that grin.

"It isn't anything to discuss, child," Um told me. She had overheard my conversation with Abiha.

"Why not?" I asked.

"You're not one of us. You'll never become a man unless you join us."

"But, I am here with you now."

"You are here, but you're not."

How can I both be here and not be here?

I was puzzled. I let her know and asked for an explanation.

"Your body is here. But your spirit isn't. You do not believe in God."

"What does that have to do with anything?"

"Everything, child. As long as you don't believe, you can't become a man. Your spear will always be that of a boy's, no matter how large it may grow."

I couldn't get her to explain what was required of my boy spear to turn into a man's spear.

"You will need to believe first."

The men of the family never got naked when I had a chance to look at their man spears. When I tried to sneak up on Hameed one day to maybe catch a glimpse of the mysterious appendage I so desperately wanted mine to turn into, he quickly got his clothing done up. He caught me even when I ran as quickly away from him as I could, my limping slowed me down, and gave me a blistering I'd never forget. Never mind Um's spankings, he carried on really slapping the crap out of my buttocks only stopping when I lost it and peed on him.

***

As it turned out, I was never to really join the tightknit family, nor become one of the believers of their unmerciful God. One day, when I could see wondrous foothills in the distance, Baba and Farooq led me from the camp. I was actually happy. Finally I was with the men, not the women of the family.

When we got closer to the foothills, I could see real mountains behind them. That's also when my happiness abruptly ended.

"Tie his hands," Baba said suddenly.

"Yes, Baba."

Farooq quickly pulled out a length of hemp rope and easily tied my hands on my back. All the while I asked why I was to be tied up.

"Shut him up."

"What? I don't understand why you're doing this to me. Please, tell me, Baba. You can't… Farooq, what's going on?"

The man didn't answer me, just grabbed hold of my tunic and ripped a 10 cm [4 inch] wide strip from the very bottom of it. This he most effectively tied around my head, so tight it hurt. I tried yelling, but could only really moan.

"If you don't shut up now, I'll beat you up. Much worse than Hameed did back then," Farooq told me.

That shut me up. Like I said, the thrashing I got that day back then by Hameed was bad. Real bad.

***

Baba waited until the sun had set before we went the last of the way into a small town just beneath the foothills. He handed me over to a man in a worn suit. In exchange for me he got $20 in gold.

I'm worth no more to him than 6 litres [1.6 gallon] of Coke?

I was shocked. Too shocked to feel sad when the two Bedouins left me with the sleazy man. I was never to see them again, nor be bathed by Abiha.

I had even just started to enjoy that, if only a little tiny bit.

© P. Writer
pwriter(at)protonmail(dot)com

Did you enjoy this story?
Give it a thumbs up!
Click the icon.

Like!

Please send comments:
P. Writer would love to hear what you think of the story!

If you would like a response to your comment, you must provide an e-mail address in the box below.
Your message will remain fully anonymous if you leave it blank.
Your E-mail:
Your first name:
;